首页 > 软件教程 > 什么是AgriDex?团队、成就、代币经济学和代币分配介绍

什么是AgriDex?团队、成就、代币经济学和代币分配介绍

时间:25-02-17

agridex:革新农业贸易的Solana区块链平台

免费的交易所推荐:

本通讯深入探讨基于Solana的AgriDex平台,它如何将价值2.7万亿美元的农业产业引入区块链世界。Solana生态系统需要超越meme币的短暂热潮,而AgriDex正致力于此。

什么是AgriDex?团队、成就、代币经济学和代币分配介绍

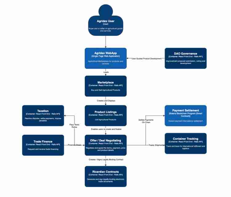
AgriDex是什么?

全球农业正面临技术变革,效率提升至关重要。然而,高昂的资本成本、食品质量标准不一致、复杂的贸易路线以及欺诈风险等问题阻碍了发展。AgriDex旨在通过去中心化市场解决这些挑战。

什么是AgriDex?团队、成就、代币经济学和代币分配介绍

AgriDex的核心优势:

  • 打击食品欺诈: 利用区块链技术提升食品可追溯性,降低欺诈风险。
  • 增强可追溯性: 透明记录产品来源、质量和可持续性信息。
  • 促进公平准入: 为生产者创造更公平的贸易环境,提升利润率。
  • 降低结算成本: 通过区块链技术,将结算成本降低到0.5%以下,结算时间缩短至几秒钟。

AgriDex提供了一个包容性市场,支持透明交易、简化的KYB流程、多种货币结算、智能合约以及可持续性认证的可视化。

什么是AgriDex?团队、成就、代币经济学和代币分配介绍

AgriDex的核心功能包括:实时交易跟踪、灵活的支付条款、支持所有国际贸易术语解释通则(Incoterms)。AgriDex通过NFT代币化农业商品,为投资者、农民和政府创造价值。

什么是AgriDex?团队、成就、代币经济学和代币分配介绍

团队与成就

AgriDex已获得超过600万美元融资,团队成员拥有金融、农业、法律和技术等领域的专业知识。

什么是AgriDex?团队、成就、代币经济学和代币分配介绍

AGRI代币经济学

AGRI代币是AgriDex的治理代币,其用途包括:治理投票、利润回购和重新分配。 代币持有者可参与DAO治理,并决定代币的效用,例如:市场洞察订阅、流动性池奖励、影响力农业基金、按需数据服务以及环境和社会奖励计划。

什么是AgriDex?团队、成就、代币经济学和代币分配介绍

代币分配

总供应量为7500万个AGRI代币,初始价格为0.065美元。 代币分配不包含公开发行。

什么是AgriDex?团队、成就、代币经济学和代币分配介绍

总结

AgriDex利用Solana的优势,将现实世界资产(RWA)的叙事扩展到农业领域,旨在革新全球农业贸易,提升效率,并促进可持续发展。


这就是什么是AgriDex?团队、成就、代币经济学和代币分配介绍的全部内容了,希望以上内容对小伙伴们有所帮助,更多详情可以关注我们的菜鸟游戏和软件相关专区,更多攻略和教程等你发现!

热搜     |     排行     |     热点     |     话题     |     标签

手机版 | 电脑版 | 客户端

湘ICP备2022003375号-1

本站所有软件,来自于互联网或网友上传,版权属原著所有,如有需要请购买正版。如有侵权,敬请来信联系我们,cn486com@outlook.com 我们立刻删除。