首页 > 软件教程 > 陪我APP如何进行升级?陪我APP升级的方法说明

陪我APP如何进行升级?陪我APP升级的方法说明

时间:25-05-23

想要了解如何升级陪我app吗?很多用户在使用过程中都有这样的疑问。今天,iefans小编将为大家详细介绍陪我app的升级方法,感兴趣的朋友不妨看一看哦~

免费影视、动漫、音乐、游戏、小说资源长期稳定更新! 👉 点此立即查看 👈

陪我APP如何进行升级?陪我APP升级的方法说明首先,用户可以通过创建内容来找到升级的方法。

陪我APP如何进行升级?陪我APP升级的方法说明其次,用户可以通过获取声望来提升等级。

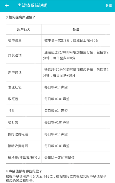
陪我APP如何进行升级?陪我APP升级的方法说明接下来,让我们看看如何提高声望值的方法。

陪我APP如何进行升级?陪我APP升级的方法说明赶快学习本文吧,相信在以后的使用中你一定会更加得心应手。

关于陪我的更多攻略推荐:

  • 陪我APP如何进行升级?陪我APP升级的方法介绍
  • 陪我APP快速升级的具体步骤详解
  • 陪我APP如何发动态?发动态的方法介绍

您喜欢小编为您带来的陪我APP升级方法说明吗?希望这些内容能帮到您!更多相关内容请关注PHP中文网站专区。


这就是陪我APP如何进行升级?陪我APP升级的方法说明的全部内容了,希望以上内容对小伙伴们有所帮助,更多详情可以关注我们的菜鸟游戏和软件相关专区,更多攻略和教程等你发现!

热搜     |     排行     |     热点     |     话题     |     标签

手机版 | 电脑版 | 客户端

湘ICP备2022003375号-1

本站所有软件,来自于互联网或网友上传,版权属原著所有,如有需要请购买正版。如有侵权,敬请来信联系我们,cn486com@outlook.com 我们立刻删除。