首页 > 游戏资讯 > 《红色沙漠》想白金耗时超300小时!首批玩家已拿奖杯

《红色沙漠》想白金耗时超300小时!首批玩家已拿奖杯

时间:26-04-01

首批先锋已达巅峰:《红色沙漠》白金奖杯解锁时间超300小时

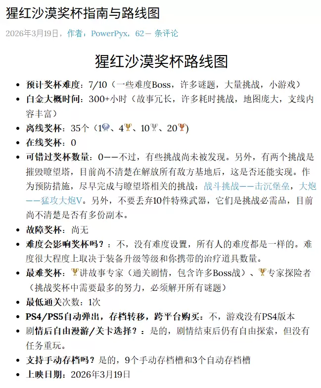
《红色沙漠》的白金奖杯成就难度已成为近期玩家社群的核心议题。专注PlayStation奖杯深度解析的权威站点PowerPyx发布了最新评估:完整达成白金成就的净游戏时长预估超过300小时。这一数据将《红色沙漠》定位为当前世代最耗时的硬核挑战之一。而更具标志性意义的是,在游戏发售仅12天后,已有少数顶尖玩家成功完成了这一浩瀚工程。

免费影视、动漫、音乐、游戏、小说资源长期稳定更新! 👉 点此立即查看 👈

 《红色沙漠》想白金耗时超300小时!首批玩家已拿奖杯

超过300小时的投入主要消耗在哪些环节?PowerPyx的拆解直指开放世界顶级作品的核心耗时段:

史诗级主线叙事流程

高重复度技能与战斗挑战

需全境探索的广袤无缝地图

网状交织的海量支线与收集系统

 《红色沙漠》想白金耗时超300杯!首批玩家已拿奖杯

达成白金需完成的清单极为严苛:包括地图全区域迷雾清除、所有传说级武器及装备的获取、每个竞技场与小游戏模式的最高评级解锁等。平心而论,单个奖杯的挑战曲线设计尚属合理,但当数十项深度内容强制线性叠加时,其累积时间成本便形成了天然的门槛。

PowerPyx同样指出了一个关键细节:300小时的预估值存在策略优化空间。以12天为周期换算,日均需25小时以上,这显然不符合正常游戏节奏。因此,当前已完成白金的玩家,必然采用了实验室级别的效率攻略——包括精准的路线规划、任务链最优解顺序以及可能存在的合作机制,从而将探索阶段的试错成本降至最低。

 《红色沙漠》想白金耗时超300小时!首批玩家已拿奖杯

奖杯完成率数据更具说服力。虽然第三方追踪网站仍显示多数奖杯解锁率为0.00%,但PlayStation官方服务器已更新:白金奖杯的全球获取率确认为0.01%。在总计34个奖杯(不含白金杯)中,仅有3个基础奖杯的获取率突破0.1%阈值。这种断层式的数据分布,客观印证了其成就系统的设计深度。

值得补充的是,《红色沙漠》的发布轨迹本身颇具研究价值。早期评测曾指出其技术稳定性和内容节奏问题,Steam商店页面一度呈现混合评价。但开发团队通过连续多个GB级更新补丁,系统性优化了性能表现、平衡了经济系统并扩充了终局玩法。这一系列操作直接推动Steam近期评价逆转为“特别好评”,核心玩家社区的舆论风向也已转向建设性探讨——这再次证明,持续而透明的运营支持是维系现代开放世界作品生命周期的基石。


这就是 《红色沙漠》想白金耗时超300小时!首批玩家已拿奖杯的全部内容了,希望以上内容对小伙伴们有所帮助,更多详情可以关注我们的菜鸟游戏和软件相关专区,更多攻略和教程等你发现!
Android
蜘蛛巢穴历险记
大小:64.8 MB

热搜     |     排行     |     热点     |     话题     |     标签

手机版 | 电脑版 | 客户端

湘ICP备2022003375号-1

本站所有软件,来自于互联网或网友上传,版权属原著所有,如有需要请购买正版。如有侵权,敬请来信联系我们,cn486com@outlook.com 我们立刻删除。