灵历十八年玄海龟线索及打法攻略分享
灵历十八年玄海龟需要大家搜集boss,然后进入副本进行挑战。玄海龟共有6个线索,本站为大家带来了详细的线索位置攻略,希望帮助大家通关。

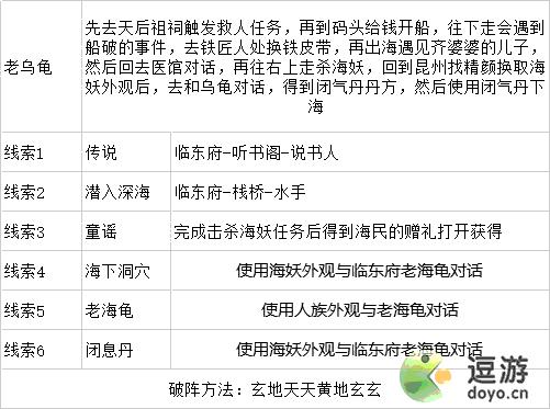
灵历十八年玄海龟线索攻略
先去天后祖祠触发救人任务,再到码头给钱开船,往下走会遇到船破的事件,去铁匠人处换铁皮带
再出海遇见齐婆婆的儿子,然后回去医馆对话,再往右上走杀海妖,回到昆州找精颜换取海妖外观后,去和乌龟对话,得到闭气丹丹方,然后使用闭气丹下海

灵历十八年玄海龟需要大家搜集boss,然后进入副本进行挑战。玄海龟共有6个线索,本站为大家带来了详细的线索位置攻略,希望帮助大家通关。

灵历十八年玄海龟线索攻略
先去天后祖祠触发救人任务,再到码头给钱开船,往下走会遇到船破的事件,去铁匠人处换铁皮带
再出海遇见齐婆婆的儿子,然后回去医馆对话,再往右上走杀海妖,回到昆州找精颜换取海妖外观后,去和乌龟对话,得到闭气丹丹方,然后使用闭气丹下海

本网站新闻资讯均来自公开渠道,力求准确但不保证绝对无误,内容观点仅代表作者本人,与本站无关。若涉及侵权,请联系我们处理。本站保留对声明的修改权,最终解释权归本站所有。